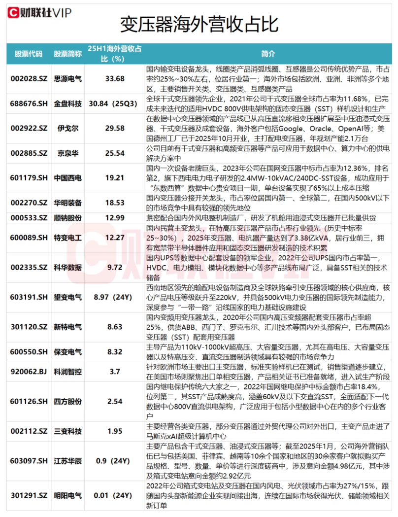
据媒体报道,全球AI算力建设进入爆发期,电力设备变压器正升级为算力基础设施的核心,大量变压器工厂已经处于满产的状态,其中部分面向数据中心的业务订单都排到了2027年,美国市场交付周期已经从50周延长至127周。华泰证券表示,以变压器为代表的一次设备出海逻辑仍然强势,无论主网、配网,从订单及收入来看仍然呈现高速增长态势,展望后续,高电压等级电网设备的紧缺更具备持续性。

谷歌超预期资本支出引爆 OCS 光交换技术,产业链迎高速增长机遇
一、核心事件:谷歌资本支出超预期,OCS 成关键布局
谷歌母公司 Alphabet 最新财报显示,2026 财年资本支出将达 1750 亿 - 1850 亿美元,大幅超出分析师 1195 亿美元的预期。该数值约为 2025 年的两倍,较市场预期高出 50%
在这一超预期资本支出计划中,OCS(光交叉连接)光交换技术是其大规模算力布局的核心支撑。
该技术无需光电转换,可直接实现光信号在光纤端口间切换,在降低延迟与能耗方面优势显著。
尤其适合跨区域扩展和大规模 AI 算力需求场景,能有效解决传统光电架构的性能、功耗与成本瓶颈。
二、市场前景:年均增速超 40%,行业进入爆发期
多家权威机构预测,全球 OCS 市场将进入高速增长阶段:
当前规模:2025 年全球 OCS 市场规模约 4 亿美元,由 MEMS OCS 主导。
增长预期:到 2029 年市场规模将突破 16 亿美元,四年复合年增长率(CAGR)约 41%;设备出货量也将突破 5 万台,2025-2030 年出货量 CAGR 达 15%。
驱动因素:除谷歌外,英伟达等科技巨头也在探索 OCS 应用。随着技术方案成熟,OCS 在数据中心的应用前景将持续拓宽,其核心部件如 MEMS 阵列、光纤阵列、光引擎等供应商均有望受益。
三、产业链关联标的:核心上市公司梳理
赛微电子:采用 Pure-Foundry 经营模式,旗下控股子公司赛莱克斯北京的 MEMS-OCS 代工业务已于 2025 年 8 月进入试产阶段。
光库科技:全资子公司武汉光库直接拥有 OCS 代工业务,深度绑定产业链需求。
凌云光:前瞻性布局 OCS 全光交换、OIO 等新一代光通信产品,其光通信业务可直接匹配 AI 智算中心的高带宽、低时延需求。
可全面看多谷歌链相关投资标的,具体分类如下:
谷歌光模块 / AOC:中际旭创、联特科技、长芯博创
谷歌 MPO:长芯博创、汇聚科技、特发信息、蘅东光
谷歌 OCS:腾景科技
谷歌 DCI:德科立、长飞光纤光缆
谷歌光纤:长飞光纤光缆
现代航天 “能量心脏” 全球竞速,固态电池产业迎来关键拐点
一、核心背景:固态电池成航天领域 “能量心脏”
随着全球太空竞赛升温,固态电池凭借高能量密度、长循环寿命、宽温域适应性等优势,成为商业航天的关键能源部件。
它可在 - 73℃至 120℃的极端温度区间稳定工作,既解决了低温环境下的性能衰减问题,又提升了高温场景的安全性,完美匹配航天任务需求。
多国正加速布局:
美国:NASA 计划在 2028 年将无溶剂干法加工的高性能固态电池应用于深空探测器等关键项目。
日本:JAXA 与日立造船合作,已将全固态电池送至国际空间站验证。
中国:电科蓝天成功研制第五代空间用锂电池,能量密度达 300Wh/kg,固态电池技术突破正推动产业迎来拐点。
二、相关上市公司:技术突破与产业落地
1. 先导智能
全球唯一拥有完全自主知识产权的全固态电池整线解决方案服务商,打通了从干法涂布、无隔膜切割到 600MPa 大容量等静压设备的全工艺环节。
已向全球头部客户交付多段固态电池生产设备,并持续获得重复订单,技术壁垒与客户粘性领先。
2. 先惠技术
与清陶能源深度合作,于 2025 年 6 月顺利完成设备交付,设备运行状态稳定。
在固态电池核心工艺创新上取得突破性进展,相关技术成果已成功落地应用,深度绑定下游核心客户需求。
3. 纳科诺尔
自主研发的等静压设备,可解决全固态电池中 “固 - 固界面接触” 的关键工艺难题,设备设计压力达 600MPa。
目前设备已完成设计并进入验证测试阶段,是国内少数具备固态电池核心设备研发能力的企业。
谷歌超预期资本支出驱动,长芯博创成光电互连核心受益者
一、核心事件:谷歌资本支出超预期,算力基建需求爆发
谷歌母公司 Alphabet 发布 2025 年第四季度财报,预计 2026 年全年资本支出将达到1750 亿 - 1850 亿美元,同比增长 91%-102%,大幅超出市场预期。
这笔资金的核心投向是 AI 算力基础设施:
约 60% 用于服务器(TPU/GPU 集群)采购
40% 用于数据中心与网络设备建设
直接支撑 Gemini 大模型研发与 AI 生态扩张
二、深度绑定谷歌,长芯博创卡位核心需求
长芯博创作为谷歌光电互连领域的老牌供应商,深度受益于这一算力扩张周期。
1. MPO 领域长期合作,匹配 TPU 集群高密度互连需求
谷歌 TPU v4/v7 集群采用 3D 环面互连架构,对 MPO、AOC 及 DAC/AEC 等高密度光互连产品有明确需求。
长芯博创旗下长芯盛与谷歌在 MPO 领域已建立长期稳定合作,可提供直连布线和结构化布线两种方案,全面覆盖客户数据中心布线需求。
2. 构建完整产品矩阵,打开第二增长曲线
公司已构建起 “MPO+AOC+AEC + 光模块” 的完整产品矩阵:
AOC(有源光缆):覆盖 10G-800G 速率,支持不同封装和长度的 Breakout 应用,部分产品已针对北美大客户进行定制化开发。
AEC(有源电缆):与 Marvell 合作推出搭载 1.6T DSP Retimer Leo1 芯片的 1.6T OSFP AEC 产品,验证了高频高带宽技术实力。
硅光模块:已完成 400G QSFP112 等系列产品开发,在成本与集成度上具备显著优势,有望承接海外需求外溢。
三、业绩高增长预期
东北证券预测,公司 2025-2027 年将实现归母净利润3.70/10.94/20.41 亿元,同比增速分别为412.88%/195.93%/86.55%,对应 PE 为 128/43/23 倍,增长动能强劲。
短剧出海爆发式增长,模式与技术驱动海外市场持续突破
一、行业背景:中国短剧 / 漫剧出海迎来爆发期
中国短剧正加速出海,海外应用数量已突破 300 款,全球短剧应用下载榜前三均为中国企业旗下产品,出海发展势头强劲。
市场规模高速增长:根据预测,2026 年短剧 / 漫剧出海整体规模预计将突破 30 亿美元。其中,中国公司 ReelShort 在 2025 年预计实现 12 亿美元收入,同比增长 119%;另一头部平台 DramaBox 去年也实现了 2.76 亿美元的用户支出。
模式与技术双重驱动:凭借低成本、高产能和强视觉冲击力的模式优势,叠加 AI 视频模型等技术赋能,短剧 / 漫剧正在海外市场持续爆发,正成为平台内容增量的主力军。
行业转型关键期:2026 年行业处于向 “精品化、工业化” 转型的关键节点,漫剧凭借其优势正接替真人短剧成为增长主力,海量 IP 价值将持续释放。
二、核心标的:深度布局出海赛道的企业
1. 昆仑万维
旗下短剧平台 DramaWave 增长势头强劲,收入位居全球前列,全球月活跃用户数已突破 1500 万,用户覆盖全球市场,直接受益于海外短剧市场爆发。
2. 海看股份
在微短剧领域深度布局,通过投资出品、合作承制、运营微短剧影视基地等方式,构建了 “投资 + 制作 + 发行” 的完整产业链条。
算力 + AI 双轮驱动,顺网科技成智算赛道核心标的
一、核心亮点:背靠巨头资源,卡位算力与 AI 黄金赛道
顺网科技作为头部机构持仓标的,凭借在算力与 AI 领域的深度布局,已成为智算赛道的核心受益者。
公司深度绑定阿里、腾讯、字节等互联网巨头,在电竞、算力云、AI 等业务上建立了稳定合作关系。
二、业务布局:算力服务平台落地,支撑多场景智算需求
算力服务平台:技术领先,场景覆盖广泛
公司构建了 “专业级计算力 + 渲染算力” 的多层次算力服务体系。
创新研发的算力服务平台,集成智能算力管理、敏捷云端协同和统一边缘节点管理功能,可满足云电竞、AI 模型训练、校企科研、图形设计等多元智算需求。
该平台具备 “云边协同”“降本增效”“供需匹配”“开箱即用” 四大优势,目前已落地 300 多个算力云边缘机房,为超 70 万终端提供服务,终端数量同比增长 21.1%。
AI 产品矩阵:从底层平台到行业应用
依托算力资源,公司搭建了 AI 算力 INFRA 平台 —— 顺网智算,提供多模态、多场景的 AI 模型服务,覆盖数字人、文旅、泛娱乐、互联网医疗等场景。
自主研发的 “顺网灵悉引擎” 是一款智能体引擎,可实现 AI 应用与大模型解耦,帮助开发者快速构建行业 AI 应用。
基于该引擎,公司推出了企业智能服务平台 “顺网智服”,打造智能文字问答与语音服务两大体系。
电竞业务:深耕产业链,绑定核心流量
公司在电竞领域提供端到端解决方案,覆盖游戏厂商、电竞服务商和线下场景。
与腾讯游戏合作推进网吧安全规范,与阿里巴巴保持营销合作,并与抖音合作成为 ChinaJoy 官方内容合作平台,深度绑定核心流量生态。
三、业绩预期:高增长确定性强
公司预计 2025 年归母净利润为3.60 亿 - 4.30 亿元,同比增长 42.92%-70.71%。
华鑫证券预测,2025-2027 年公司营收将分别达到 21.33 亿、24.67 亿、27.07 亿元,归母净利润分别为 3.65 亿、4.59 亿、5.75 亿元,持续高增长可期。
冠盛股份:固液混合电池 + 机器人双轮驱动,产能与产品突破在即
一、核心布局:两大高景气赛道齐头并进
冠盛股份正围绕 “固液混合电池” 与 “机器人核心部件” 两大高景气赛道加速布局,近期获得多家机构密集调研。
二、固液混合电池:产能落地 + 客户突破
技术路线:聚焦聚合物体系固液混合电池,重点布局工商业储能领域,兼具安全性与能量密度优势。
产能规划:一期 2GWh 产能预计 2026 年年中达产,将为业绩增长提供坚实支撑。
客户进展:已与多家头部能源集团完成深度技术交流与多轮送样测试,产品性能获高度认可,部分客户已签订战略合作协议,商业化进程加速。
三、机器人业务:核心部件技术领先,新品发布在即
核心合作:已与上海人工智能研究院、浙江灵巧智能科技、上海灵境智源科技等机构签署战略合作协议,深度绑定技术与生态资源。
技术亮点:推出新一代一体化关节产品,融合国内首创仿人关节机理设计,将超密度电机与高传动效率减速器一体化集成,并深度绑定力感知技术。
新品发布:新型等角速万向节式智能仿生关节臂将于 2 月举办发布会,有望进一步打开机器人业务增长空间。
模塑科技:汽车业务筑牢基本盘,人形机器人打开第二增长曲线
一、核心看点:双轮驱动,增长动能强劲
模塑科技凭借汽车业务的产能与客户优势筑牢基本盘,同时横向切入人形机器人覆盖件赛道,实现量产从 0 到 1 的突破,未来增长动能充足。
二、汽车业务:产能卡位 + 客户优质,业绩基石稳固
产能布局完善:公司在无锡、上海、沈阳、武汉、墨西哥等地设立生产基地,配套北汽模塑的多地生产网络,可就近为主机厂提供服务,响应效率高。
客户资源优质:是宝马、北美知名电动车企、比亚迪、吉利等头部品牌的定点厂商,客户资源丰富且订单持续落地。2025 年多个定点项目将在未来几年贡献稳定收入,生命周期总销售额超 65 亿元。
规模行业领先:汽车保险杠年产能达 600 万套以上,在细分领域占据行业领先地位,为业绩提供坚实支撑。
三、人形机器人业务:覆盖件量产突破,订单落地加速
技术同源优势:依托汽车零部件的注塑技术积累,横向布局人形机器人覆盖件,契合行业轻量化趋势。特斯拉 Optimus 等头部机型已在头部、躯干等部位大量使用注塑覆盖件,验证了技术路线的可行性。
量产从 0 到 1:2025 年 12 月,公司与国内某机器人公司签订零部件采购框架协议,并收到小批量采购订单,标志着业务正式从研发转向量产。
增长潜力巨大:随着人形机器人行业爆发,覆盖件作为核心结构件需求将快速增长,公司有望凭借先发优势和技术积累持续获取订单。
四、业绩预期:稳健增长可期
财通证券预测,公司 2025-2027 年营业收入将分别达到75.86 亿、87.15 亿、96.48 亿元,归母净利润分别为5.42 亿、6.58 亿、7.70 亿元,对应 PE 为 25.0、20.6、17.6 倍,业绩增长确定性较强。
多地政策密集出台,春节消费市场 “开门红” 可期,相关标的受益明确
一、行业背景:政策 + 场景双轮驱动,春节消费强劲复苏
随着 2026 年春节消费旺季开启,各地促消费政策密集出台,为全年消费市场 “开门红” 注入强劲动力。
本轮促消费呈现政府主导、多方联动、全域覆盖的鲜明特征。通过 “政策 + 活动” 双轮驱动,深度融合商、文、旅、体、展等多元场景,有效激发消费潜力、优化消费供给。
华创证券指出,各地正着力打造沉浸式、全链条的消费体验,叠加电商平台的科技赋能与促销活动,2026 年春节消费市场将迎来强劲复苏,数据或将超出市场预期,为全年消费回暖奠定坚实基础。
建议重点关注餐饮、酒店、旅游、免税及商业零售等板块的龙头企业。
二、核心标的:覆盖细分领域全系列产品
1. 首旅酒店
历经 20 余年发展,旗下拥有 29 个品牌、40 多个产品,覆盖 “奢华 - 高端 - 中高端 - 经济型 - 休闲度假 - 社交娱乐” 全系列。
可满足商务出行及旅游休闲等各类住宿需求,直接受益于春节旅游及出行高峰。
2. 广州酒家
拥有 “广州酒家”“陶陶居”“利口福” 三个中华老字号品牌,凭借深厚的历史积淀、粤菜文化底蕴和差异化产品与服务,获得了市场和消费者的广泛认可。
年货、年礼等产品是春节消费热门选择,显著受益于节日消费热潮。
3. 洽洽食品
中国坚果炒货行业的领军品牌,产品远销国内外近 70 个国家和地区,拥有较高的知名度和市场影响力。
以坚果炒货类休闲食品为主营,是春节家庭消费、礼品馈赠的核心品类之一。
太空光伏 + 车载电源:马斯克团队布局催化新赛道,两类标的迎机遇
近期马斯克团队密集 “摸底” 中国光伏产业链,叠加车载高压电源行业高增长,太空光伏设备与车载电源头部企业的投资价值凸显。
一、太空光伏:马斯克团队布局 + 需求高增,设备供应商受益
马斯克团队加速切入中国光伏产业
马斯克旗下 SPACE X 与 Tesla 团队近期密集接触中国光伏企业:Tesla 团队处于验厂阶段,覆盖多家光伏企业;SPACE X 团队已走访光伏设备厂,并与国内头部异质结设备商签订订单(因商业保密未公开)。目前能整线供应异质结设备的企业较少,马斯克团队已向国内相关企业稳定采购,合作持续推进。
太空光伏需求有望爆发
SPACE X 提出 “每年发射 100 万吨卫星,单星 100kW 算力” 的规划,预计每年新增 100GW 算力对应的太空光伏需求。叠加 2026 年马斯克宣布 “3 年内建设 100GW / 年光伏产能”,国内同步推进太空光伏产业链投资,设备厂商有望获大额订单。
投资建议
全球卫星部署进入高速通道,太空光伏需求持续高增,看好光伏设备供应商:迈为股份、捷佳伟创、奥特维。
二、车载高压电源:头部企业迎业绩高增
富科特技作为国内第三方车载高压电源系统头部企业,迎来业绩高增长通道:
行业地位:2025 年上半年国内 OBC 行业市占率 8%,位居第四;长期深耕车载高压电源系统,技术能力领先。
成长逻辑:
车载电源向 11kW、双向化升级,公司凭借技术优势拓展小米、蔚来、零跑等优质客户,受益于客户销量增长;
充电模块与 HVDC 产品具备高通用性,且在 SiC 器件应用上有先发优势,HVDC 业务有望成为新增量。
盈利预测:2025-2027 年归母净利润预计达 2.30/3.65/5.35 亿元,2026 年给予 30 倍 PE,对应目标价 70.4 元。
风险提示
太空光伏产业处于早期阶段,成熟度不足;
商业航天发展不及预期;
车载电源客户拓展与技术迭代进度不及预期。

信科移动:加码 6G 及卫星互联网项目,核心竞争力再强化
信科移动近期备案 6G 及卫星互联网研发制造产业化项目,拟投资 19 亿元。项目将建设卫星互联网星载通信载荷、地面核心网、终端产品,以及 6G 及卫星互联网研发制造基地。
核心亮点
高规格投入夯实产业能力
本次 19 亿元投资彰显公司在卫星互联网领域的布局决心。公司有望依托通信标准领域的领先优势,强化产业化能力,进一步巩固卫星互联网赛道核心竞争力。
星地全栈布局打开成长空间
项目布局不局限于卫星互联网载荷,还延伸至地面核心网与终端产品。参考 SIA 数据,2024 年卫星行业中应用服务和地面设备产值合计占比达 90%。公司实现空间段、地面段、用户段全栈布局,未来成长空间广阔。
标准制定领先,抢占技术先机
我国低轨卫星互联网主流采用 5G NTN 技术体制,相较星链传统技术路线优势显著。信科移动累计牵头立项 21 项 3GPP 5G NTN 技术标准,数量位居全球第一。作为全球 5G NTN 标准核心制定者,公司将充分受益于卫星互联网产业发展。
风险提示
卫星互联网发展进度不及预期
市场竞争态势加剧
技术迭代更新带来的不确定性
浙江荣泰:T 链核心标的,V3 落地在即打开成长空间
浙江荣泰作为特斯拉机器人(T 链)核心供应商,近期受行业谣言扰动出现回调。公司已完成辟谣,当前回调后迎来布局良机,叠加 V3 机器人发布在即,丝杠品类与模组能力持续扩张,成长确定性较强。
核心投资逻辑
谣言消化完毕,布局时机显现
T 链机器人 “反腐” 传言属于情绪性扰动,公司已进行辟谣。特斯拉供应链成熟度高,一级供应商准入需过硬的产品与交付能力,绝非传言所述方式可以达成。相关板块成交量已至绝对底部,回调后具备逢低布局价值。
V3 机器人落地在即,产品卡位优势显著
特斯拉 V3 机器人即将亮相,浙江荣泰在手部丝杠供应占比极高,身体丝杠份额也超过一半。公司正整合电机与齿轮箱打造手部模组产品,同步推进旋转关节等增量品类。排产规划明确,2026 年上半年单周排产 3000 台,2026 年底提升至 5000 台,2027 年中期达 10000 台。
丝杠高壁垒高价值,持续拓展产品边界
灵巧手是 V3 机器人核心技术增量方向,丝杠具备高壁垒与高价值属性。荣泰卡位手部丝杠与模组领域,份额与确定性双高,同时向身体直线关节领域延伸,未来增长空间广阔。
主业提供安全垫,支撑机器人业务外延拓展
新能源云母材料需求受电池法规升级、纯电渗透率提升、储能行业井喷三轮驱动,需求持续景气。公司凭借技术创新、大客户深度绑定与全球产能布局,稳固主业龙头地位。主业贡献稳定现金流,支持机器人业务的外延并购与研发投入,参股金力传动补全微型电机、齿轮箱环节,完善总成模组能力。
风险提示
特斯拉机器人产业推进进度不及预期
君逸数码:被低估的 OCS 领域核心标的
君逸数码通过入股光宏科技切入 OCS 赛道,叠加智慧城市与精密光学双主业支撑,具备较高的估值修复潜力。
核心投资亮点
高比例入股光宏科技,卡位 OCS 核心环节
公司以 1.2 亿元收购光宏科技 60% 股权,其创始团队来自富士康、舜宇、腾景等企业。光宏科技主营模压玻璃非球面镜片,产品覆盖光通讯、智能影像设备、车载摄像头等领域。目前已间接供货光迅科技、武汉捷普,OCS 透镜阵列单机价格约 3000 元。
产能加速扩张,支撑业绩放量
光宏科技现有镜片产能约 35 万片 / 月。2026 年 3 月完成扩产,模压机数量将超 50 台,届时产能将提升至超 100 万片 / 月,可充分匹配下游需求增长。
双主业保驾护航,估值具备提升空间
公司以智慧城市和精密光学为核心主业,同步拓展光模块、OCS、商业航空通信等新业务。2024 年底智慧城市在手订单达 9.6 亿元,远超同期 3.8 亿元的收入规模。预计今年主业与光宏科技合计利润可达 1.5 亿元,叠加 OCS 业务加持,目标市值看至 100 亿元。
中控技术:AI 浪潮下具备强壁垒的工业软件龙头
近期海外市场对 “AI 吞噬 SaaS” 的担忧传导至国内,引发软件板块回调。在此背景下,具备私域数据 + 行业经验核心壁垒的工业软件龙头中控技术,其投资价值愈发凸显。
一、市场担忧的核心逻辑
传统 SaaS 的核心价值是流程数字化、规则固化和信息管理。
大语言模型及 AI Agent 凭借自然语言交互、跨任务泛化能力,大幅降低软件使用门槛与功能边界成本。
这使得传统 SaaS 面临被降维打击,沦为 AI 底层插件的风险。
二、抵御 AI 冲击的核心要素
抵御 AI 冲击的关键不在于算法权重,而在于私域数据、行业经验、工艺模型等难以被替代的资源。
深度嵌入物理系统、生产流程的高复杂度场景,具备低容错、高可靠、软硬结合的特性。
这类场景的龙头企业,其壁垒难以被 AI 快速稀释,将在行业剧变中脱颖而出。
三、中控技术的核心壁垒与成长逻辑
掌握工业数据核心入口
公司连续 15 年拿下 DCS 市占率第一,牢牢掌控工业控制系统这一核心数据入口。
AI 功能仅作为决策大脑增强能力,实际执行仍需依赖控制系统,纯 AI 无法实现替代。
积累深厚的行业 Know-how
公司拥有 30 年以上流程工业经验沉淀,形成了工艺模型、数据闭环、现场经验等多重壁垒。
这些积累是 AI 克服 “幻觉”、实现可靠落地的核心保障,后来者难以企及。
全面拥抱 AI,开启二次腾飞
公司当前全面发力 AI 技术,推动业务升级。
在 AI 浪潮下,其核心壁垒不仅不会被削弱,反而有望借助 AI 实现价值重估。
存储材料板块:调整后迎配置良机,高景气下成长确定性凸显
近期半导体板块受资金及情绪因素影响出现较大幅度回调,在行业基本面持续向好的背景下,存储材料领域重点标的已显现配置价值。从 2026 年维度估算,相关标的合理市值具备至少 40% 以上的向上空间。
一、AI 驱动存储行业高景气,涨价趋势贯穿全年
AI 应用大规模普及拉动存储需求强劲增长,行业高景气具备高确定性。
海外存储大厂最新财季数据验证行业复苏,闪迪、西部数据、海力士、三星电子等企业收入和利润均实现强劲增长。
预计存储芯片涨价将贯穿 2026 年全年,AI 带来的行业红利有望在未来 2-3 年持续释放。
二、国内存储厂商加速扩产 + 技术迭代,材料需求倍增
技术突破成果显著
国内存储厂商技术迭代步伐加快,3D NAND 在 2025 年已实现 232 层量产,并持续向更高堆叠层数推进。DRAM 完成主流第四代、第五代产品量产,技术实力稳步提升。
产能扩张打开材料增量空间
存储器件 3D 化趋势大幅提升半导体材料用量,薄膜沉积、CMP、刻蚀、电镀等环节直接受益。
预计 “十五五” 期间国内存储厂商产能将实现 3-4 倍增长,叠加产品技术方案升级,相关材料需求有望迎来 6-7 倍的增量。
三、投资建议:聚焦材料核心供应商,把握长期配置机会
在全球存储产品紧缺、价格与盈利能力上行、国内厂商市占率偏低、产业政策大力支持的多重背景下,国内存储大厂扩产将持续释放材料需求。
核心供应商将随下游产能落地实现业绩阶梯式增长,具备长期持有价值。
重点推荐:鼎龙股份、安集科技、兴福电子、雅克科技、神工股份、江丰电子
建议关注:上海新阳、有研硅、中船特气、彤程新材、立昂微、上海合晶、正帆科技、晶瑞电材、艾森股份、华特气体
网宿科技:AI Infra 核心标的,三重受益逻辑逐步兑现
网宿科技作为 AI Infra 领域核心企业,依托 CDN、安全服务、边缘计算三大业务,充分受益于 Agent 应用放量,具备显著的成长机遇。
核心受益逻辑
CDN 业务量价齐升,直接受益 AI 需求放量
海外谷歌率先上调 CDN 服务价格,国内网宿科技同步跟进调价。公司 CDN 产品标准服务组流量价格上调 35%,快速回源通道流量价格上调 40%,对象存储产品存储空间价格上调 40%。AI 应用大规模落地带动 CDN 需求激增,公司将充分享受量价提升红利。
安全服务需求激增,拉动毛利率改善
C 端 Agent 产品的快速发展刺激数据安全需求释放,公司 Web 安全业务有望加速放量。安全服务业务占比的提升,将带动公司整体毛利率水平改善。
边缘计算布局完善,承接 Agent 推理需求
2026 年 Agent 应用将全面加速,边缘推理成为 Agent 产品的重要托管载体。公司边缘 AI 平台布局完善,有望充分承接相关需求,打开全新增长空间。
云涨价序幕拉开,AI 基建产业链迎来配置机遇
AWS 与谷歌率先上调云服务价格,叠加通用 Agent 带来算力需求激增,AI 基建产业链的投资价值凸显。
一、 海外云厂商带头涨价,国产厂商有望跟进
涨价具体举措
AWS 上调 EC2 机器学习容量块价格约 15%,p5e.48xlarge 实例每小时费用从 34.61 美元涨至 39.80 美元。
Google Cloud 将于 2026 年 5 月 1 日上调数据传输价格,北美地区价格直接翻倍,欧洲、亚洲地区同步上调。
涨价核心原因
CPU 及存储产品价格上涨带来成本压力,同时通用 Agent 执行复杂任务,引发算力需求激增,共同推动云服务价格上行。
行业传导效应
海外云厂商涨价起到示范作用,国内云厂商有望跟随调价,分享行业红利。
二、 通用 Agent 关注度攀升,算力需求再迎增量
开源项目 Clawdbot 在技术社区热度高涨,上线后 GitHub 收获超 6.58 万 stars。
该项目作为 AGI 雏形下的 AI Agent,可在多系统运行,接入聊天工具与生产力工具,还能通过插件扩展功能。
通用 Agent 能够 7*24 小时执行复杂任务,将大幅推高算力需求,进一步利好 AI 基建产业链。
三、 投资建议与风险提示
投资建议
云涨价与算力需求高增共振,AI 基建产业链迎来布局良机。
重点推荐:深信服
受益标的:并行科技、青云科技、优刻得、金山云、网宿科技、云赛智联、首都在线、铜牛信息等
风险提示
技术研发与商业化进展不及预期
行业竞争加剧导致利润空间压缩
染料行业:分散染料淡季提价,节后涨价斜率有望陡峭
部分型号分散染料价格今日上调 1000 元 / 吨,淡季提价的现象凸显行业景气度回升信号。
核心涨价逻辑
淡季提价验证行业韧性
当前处于染料行业传统淡季,在此背景下仍出现提价动作,体现出行业供需格局改善,头部企业具备较强的定价主导权。
节后需求将加速释放
节后下游印染企业开工率回升,叠加行业整体库存处于低位,分散染料价格有望迎来加速上涨,涨价斜率或将更为陡峭。
涨价行情高度与持续性可期
此轮涨价由头部企业主导,行情高度及持续性或超出市场预期,相关标的具备较高的业绩弹性。
投资建议
建议关注染料行业核心标的:浙江龙盛、闰土股份、锦鸡股份、吉华集团、安诺其,部分标的具备翻倍空间。
MLCC 行业:现货涨价 20% 确认景气上行,供需共振打开成长空间
继村田上调行业景气指引后,MLCC 现货价格再迎大幅上涨,行业正式进入全线涨价 + 全面缺货的景气强化阶段。
一、价格上涨态势明确,行业供需持续紧张
现货价格涨幅显著
据台媒 2 月 4 日报道,中国大陆渠道商已上调 MLCC 现货价格,最高涨幅达 20%。国巨、华新科技等企业现货价格有望跟进,后续合约价存在进一步上调预期。
供给端约束加剧
日企头部厂商维持高稼动率,但库存仍持续下降。稀土等关键原材料供应存在不确定性,压制高端 MLCC 扩产弹性,甚至出现订单转移现象。
二、供需共振驱动行业景气,盈利弹性凸显
需求端高增长支撑
AI 服务器与智能汽车两大领域持续拉动 MLCC 用量提升与规格升级,相关订单维持高增长态势。
盈利增厚效果显著
以风华高科为例,业内测算 MLCC 现货涨价 20%,对应可增厚利润约 3.6 亿元。
周期位置确认上行趋势
行业已进入 “高稼动、低库存、价格上行” 的典型区间,现货价格快速上调,标志着供需紧张向产业链中下游扩散,景气持续性显著强化。
三、投资建议与风险提示
投资建议
MLCC 价格上行确认行业进入上行周期强化阶段,在 AI 算力需求与供给约束共振下,国产替代与盈利弹性同步提升。
首推标的:风华高科、博迁新材
建议关注:三环集团、国瓷材料等
风险提示
下游市场需求不及预期
产品涨价幅度与节奏不及预期